期货行情
-
美联储不能对CPI掉以轻心!
2024-09-12 08:47:39 -
荷兰国际集团:黄金在美联储首降后将再创新高,明年直指2700!
2024-09-12 08:47:37 -
CPI不会阻碍美联储降息!除非这些分项出现重大意外……
2024-09-12 08:47:37 -
特朗普这次输了?市场已经宣布赢家
2024-09-12 08:47:37 -
外资机构席位·期货品种持仓一览(9月11日)
2024-09-12 08:47:36 -
“家人们”席位·期货品种持仓一览(9月11日)
2024-09-12 08:47:36 -
特朗普VS哈里斯 美国大选背后的“金主”比拼|财料
2024-09-12 08:47:35 -
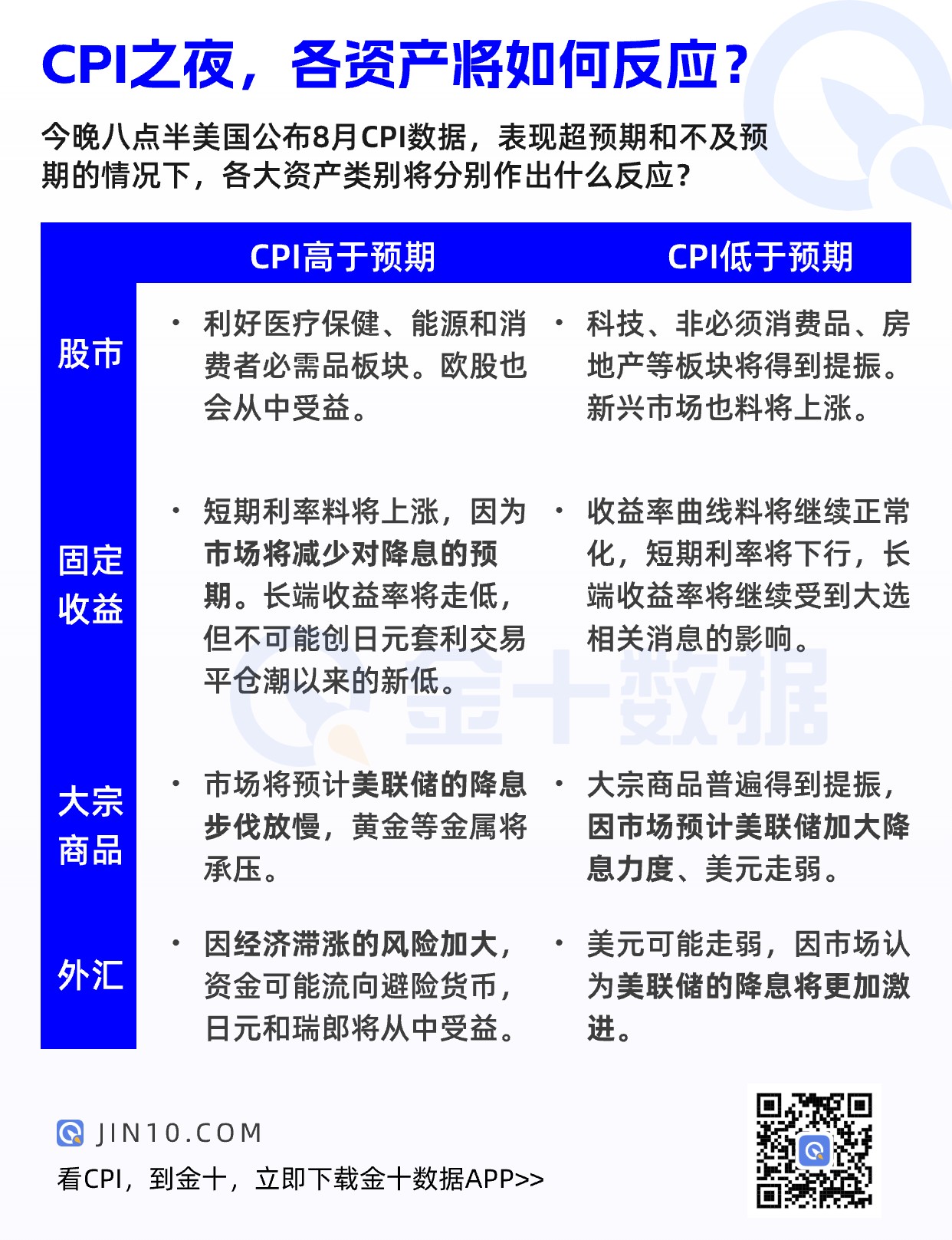
重要性仍不容小觑!CPI将如何“摆布”各大资产?
2024-09-12 08:47:33 -
市场将为抢跑付出代价?德银:降息预期被高估了
2024-09-12 08:47:31 -
CPI不再“炸场”?通胀退潮后的新常态或已到来
2024-09-12 08:47:31 -
GameStop意外盈利难挡股价跌势,迷因股热潮退去?
2024-09-12 08:47:29 -
“家人们”席位·期货品种持仓一览(9月10日)
2024-09-11 09:02:42
期货行情栏目
最新资讯
热门排行
